西南大学(Southwest University)位于充满魅力的直辖市——重庆,是教育部直属,教育部、农业农村部、重庆市共建的重点综合大学,是国家首批"双一流"建设高校,"211工程"和"985工程优势学科创新平台"建设高校。学校学科门类齐全,综合性强、特色鲜明,涵盖了哲、经、法、教、文、史、理、工、农、医、管、艺等12个学科门类。
西南大学365上市公司(英国)集团办学起源于上世纪二、三十年代的私立华西协合大学、建华高级农业学校,有近百年办学历史。建有兽医学一级学科博士学位授权点和博士后流动站,兽医学是重庆市重点学科,西南大学国家“双一流”学科的支撑学科。动物医学专业是国家首批一流专业建设点,国家级特色专业和重庆市品牌专业。动物医学、动物药学专业为国家首批“卓越农林人才教育培养”试点专业。中兽医专业为国内率先恢复招生的传统优势特色专业。2020年7月,西南大学整合兽医学科成立独立的二级学院——365上市公司(英国)集团,兽医学科专业发展进入了快车道。为建设高水平科研教学型学院,常年广纳海内外优秀人才。
一、岗位需求人数及专业
学科专业需求:包括但不限于基础兽医学、预防兽医学、临床兽医学、中兽医学、动物药学、兽医公共卫生、医学、生物学等学科专业方向毕业的博士生及海内外优秀人才。
教学科研岗位:10人左右。
博士后岗位:人数不限,择优录取。
实验技术岗、管理岗、辅导员岗:由学校统一发布(关注西南大学人力资源部官方网站http://renshi.swu.edu.cn/)
二、选聘岗位与条件
(一)含弘研究员岗位
含弘研究员岗是为引进特别优秀的青年拔尖人才而设立的岗位。申请者经过岗位培养能够凝练学科方向,产出标志性成果,引领学科发展。自然科学类岗位申请年龄不超过35周岁,人文社会科学类岗位申请年龄不超过40周岁。
(二)教授岗位
申请年龄不超过45周岁(截止选聘当年12月31日,下同),达到学院同一学科优秀教授的水平(应届博士以及海外博士后不作项目要求)。
(三)副教授岗位
申请年龄不超过40周岁,达到学院同一学科优秀副教授水平(应届博士以及海外博士后不作项目要求)。
(四)讲师岗位
主要选聘校外博士、博士后,申请年龄不超过35周岁,研究能力强,展现出良好的发展潜力。
(五)博士后岗位
(1)良好的思想政治素质和道德品质;
(2)身体健康,能够胜任博士后研究工作;
(3)年龄一般不超过35周岁;
(4)获得博士学位,且获得学位时间不超过3年。
三、岗位待遇及其它福利
(一)岗位设置、安家费、科研资助经费、工作待遇按照《西南大学“聚贤工程”实施办法》(〔2022〕192号)文件执行。
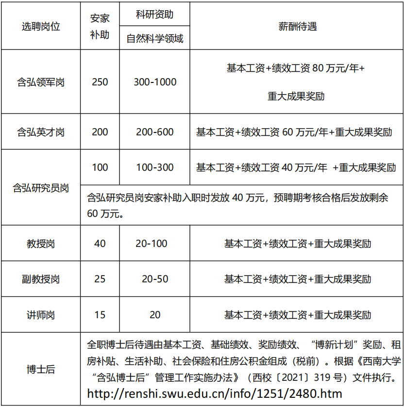
西南大学“聚贤工程”待遇标准表单位:万元(税前)

备注:1. 薪酬待遇不包含国家相关部委、重庆市提供待遇;安家补助、科研资助包含国家相关部委、重庆市提供待遇;重大成果奖励按照学校文件执行。2. 科研资助金有幅度范围的,在首聘期内先按照最低标准拨付,超出最低标准的部分,50%用于支付经论证批准购买的仪器设备,50%用于从校外获得的科研或人才项目经费的1:1配套。但总资助经费不超过科研资助金最高标准。3. 预聘期内达到条件,聘任至含弘人才岗位人员,安家费和科研资助金就高补差。
(二)绩效津贴
按学校、学院有关绩效文件执行。
(三)其他福利(子女教育)
提供优质的教育资源,西南大学建有实验幼儿园、附属小学、附属中学,按照相关政策,可为子女入学提供方便。
四、联系方式
本信息有效期至2024年12月,诚聘天下英才!岗位需求和相关待遇等事宜欢迎来电或加微信咨询。投递简历后学院可及时组织面试。
1. 联系电话:罗老师,023-46751547
2. 简历投递邮箱:rdfang@swu.edu.cn
3. 相关链接:
西南大学365上市公司(英国)集团官方网站:http:/
西南大学人力资源部官方网站:http://renshi.swu.edu.cn/
西南大学关于做好博士后岗位选聘工作的通知: http://renshi.swu.edu.cn/info/1251/2480.htm